行業資訊
無線射頻識別技術在地下管線標識和定位中的應用
引言
地下管線檢測和識別在管網傳輸中起到越來越重要的作用。隨著科技的發展,越來越多的非金屬管線用于通信、給排水、燃氣等領域。而由于非金屬管線不導電也不導磁,使得查找和定位工作難以順利開展。
無線射頻識別技術是一種通信技術,通過無線電訊號識別特定目標并讀寫相關數據,無需識別系統與特定目標之間建立機械或光學接觸[1]。無線射頻識別技術一般應用于圖書管理系統、門禁系統、考勤系統、食品(藥品)安全追溯等等。
無線射頻設別技術分為有源和無源兩種。近幾年來,由于無線無源射頻識別技術的非接觸性和無源特點,無線射頻識別技術也應用于地下管線標識和定位中。該技術可穿透地面水泥、覆土等,閱讀器可以直接與地下管線定位的信號識別器進行問詢和應答,完成地下管線的定位和識別。在電力、通信、煤氣和供水等地下管線的定位和數字化管理中得到了一定的應用。
本文對無線射頻設別技術地下管線分析,介紹了無線射頻技術在地下管線的系統方案,分析了其優缺點,并對無線射頻識別技術在地下管線的應用提出了展望。
1 系統方案
無線射頻識別系統一般由閱讀器、應答器和應用軟件系統組成[2]。應答器一般由標簽組成,每個標簽由芯片、射頻前端與存儲器組成,具有唯一的電子編碼,憑借扎帶或其他輔助工具附著在地下管線或者直接敷設在地下管線上方。閱讀器控制射頻模塊向標簽發送讀取信號,并接受標簽的應答,對標簽的對象標識信息進行解碼,將對象標識信息傳輸到主機以供處理。應用層軟件系統則把收集到的數據做進一步處理,為管線用戶定位、設備管理所用,系統框圖如圖1所示。
閱讀器和應答器通過感應電流進行激活。閱讀器通過內部線圈發送一定頻率的射頻信號,當標簽進入線圈的工作區域內時,標簽內部電路產生感應電流,此時標簽被激活,其自身編碼信息通過內置電路發射出去,然后閱讀器進行接收。

圖1 系統方案
2 射頻模式供電機理
射頻識別系統機理接近于變壓器機理,閱讀器的作用相當于主線圈,應答器相當于次線圈。閱讀器和應答器有磁性,并且互相作用[3]。能從閱讀器到應答器傳輸的能量主要取決于:
· 應答器的天線如何更好的調諧接近于閱讀器的讀取頻率
· 應答器和讀寫器之間的距離
· 閱讀器天線尺寸和應答器電路板內置天線
· 讀取功率
· 應答器天線對于閱讀器天線的定位

圖2 射頻模式供電機理
無線射頻識別供電機理如圖2所示,當應答器位于閱讀器的電磁感應區域時,大量的磁力線通過應答器和閱讀器天線。能量大小取決于閱讀器產生多少磁力線通過應答器的天線,這直接影響到讀取范圍。
· 最好兩個天線面對面平行
· 當兩個天線互相垂直時,讀取范圍為0
· 不同的定位方向會導致不同的讀取范圍
3 射頻閱讀器和識別器設計
無源射頻識別器不裝有電池,在閱讀器的讀出范圍之外時,識別器處于不工作狀態。當位于閱讀器的讀出范圍之內時,識別器從閱讀器發出的射頻能量中提取工作所需電源。介于這種工作特點,無源射頻識別器非常適用于地下管線的標識和定位。
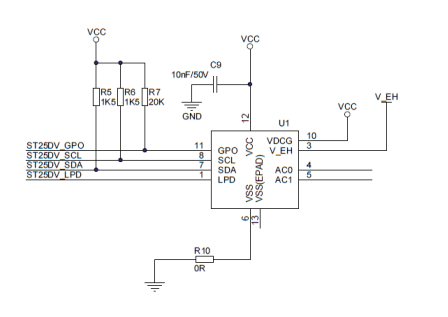
射頻閱讀器和識別器的核心在于RFID芯片。通常RFID芯片供電電壓1.8V-5.5V,帶有4K、16K或64K的E2PROM,通過片內串行總線I2C或者射頻進行數據傳輸。圖2為RFID芯片ST25的識別器電路原理圖。射頻識別芯片通過SCL和SDA和主控制器芯片完成通訊。控制器再和上位機完成信息交換傳輸。
一般控制器由單片機、ARM等設計。目前很多單片機和ARM核心芯片已經帶有GPS功能,通過GPS模塊可以便捷的完成GPS定位,便于日后識別器的定位。這類單片機和ARM芯片通常帶有豐富的網絡通訊功能,如GPRS、WIFI、紅外、藍牙等等。通過這些模塊可以遠程完成和通過設備管理系統的通訊。
識別芯片帶有內置E2PROM,可以將應答器關聯的設備信息進行存儲,比如管徑、經緯度、埋深、維修記錄等等。

4 優缺點
目前用于管道探測技術主要有管線定位儀、探地雷達和射頻標識器。他們具有如下優缺點。
管線定位儀適用于金屬管道,但不適用于非金屬管道,并且在管道中插入非金屬定位探頭需要安排停運。新設施施工過程中非常容易損壞非金屬管道里的示蹤線。
探地雷達適用于各種土壤,但其校準效果取決于覆蓋土層類型,因為覆土材質會影響超聲波速度。對于體積較小的目標物體不適合,并且探測目標區域不能有復雜的地下管網。
射頻標識器在土壤適用范圍、管材使用范圍比管線定位儀和探地雷達有著先天性的優點。它定位精度高,適用于各種土壤類型,適合所有管材、所有管線的管徑,可以記錄管線的各種特征,如閥門、三通、拐彎等。射頻標識器工作時不需要管線停運,即可直接讀出管線類型和維護信息,并且可以連續工作達五十年以上。
射頻標識器也缺點,需要在管道施工前或者管道維修時進行敷設,并且對敷設有一定的要求。
5 施工注意事項
(1)施工要求
標識器應與管線及設施同步安裝。在管線的特征點(分支點、接頭、拐彎、三通等)敷設射頻識別器,用來標記和定位地下管線。針對不同的管線,選擇不同的頻率。地下管線單一(如長輸管道)時,可以采取大間距敷設(如50米間距)。當地下管線復雜時,應采取小間距敷設(如30米間距)。
(2)現階段埋深最大為2.2米。
(3)考慮到日后地面會有填高或者削低的可能,敷設時建議將標識器埋深約在0.8-1.2米之間。
(4)標識器應置于管線正上方。如現場條件制約,無法置于正上方時,可在管線上方其他可放置的位置敷設。但必須在標識器中記錄該位置偏離信息。
(5)盡量選擇有地面明顯參照物旁敷設標識器。
(6)對于有故障加以維修的管線處,維修時應同步敷設標識器。
(7)標識器中存儲信息應包括小類管線設施代碼且代碼不能重復。
6 小結
隨著新型城鎮化建設步伐的加快,地下管線定位和標識技術在電力、通信、供排水中起到越來越重要的作用。近幾年來,無線射頻技術在地下管線領域也得到了長足的發展,隨著無線通訊距離的增加,在地下管線領域無線射頻技術將得到越來越廣泛的應用。
更多相關信息 還可關注中鐵城際公眾號矩陣 掃一掃下方二維碼即可關注





